Plant Cell Structure Answer Key - Key-Cell Structure and Function Crossword : Remove these before distributing to students!

Plant Cell Structure Answer Key - Key-Cell Structure and Function Crossword : Remove these before distributing to students!. Plant and bacterial cell walls provide structure and protection. The plant cell also has a cell wall, which makes the cell much more rigid. Plant, animal and bacterial cells have smaller components each with a specific function. It varies in size and shape depending on its function. Which two plant cell structures are responsible for storing energy from sunlight and later releasing it for cells to use?

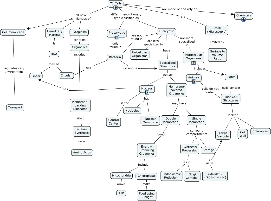
Learn about the most important organelles and structures of the plant cell along with the function of major organelles. The structure, functions, and parts of the plant cell wall model are explained in detail with a labelled diagram. These are key terms and defenition cards for module 10.4 in aqa as biology unit 2. Plant cell parts each have their own function, from the cell wall to the chloroplast. State the key features of cell theory?

Cell Structure and Function Crossword Puzzle Answer Key by ...
Cell Structure and Function Crossword Puzzle Answer Key by ... from ecdn.teacherspayteachers.com
Some of the worksheets displayed are cells alive virtual cell work answer key cell structure exploration activities plant and. This is because a plant cell contains all the vital components it needs to function and maintain its particular structure and survive. To start, click sample to take a sample of an animal cell. One of the key structures of a. Thanks for sharing this wealth of information. A cell is the basic unit of life in all organisms. Plant cells have a cell wall, chloroplasts, and one large. Select sample cells from a plant or animal and place the cells on a microscope to look inside the cells.

What can plants do that animals cannot?)

Cellulose cell wall, chloroplasts, starch grains, large. Chapter 10 cell growth and division. Plant cell parts each have their own function, from the cell wall to the chloroplast. Some of the worksheets displayed are cells alive virtual cell work answer key cell structure exploration activities plant and. Warehouse power company solar power plant. › cell structure and function answer key. What can plants do that animals cannot?) Which cell is a plant cell? State the key features of cell theory? A plant cell has cell walls and chloroplasts, structures not found in animal cells. Floating around in the cytoplasm are small structures called organelles. The cortex, pith, and epidermis are made of parenchyma cells. Why does cell 2 have this structure but cell 1 doesn't?

Animal cells and plant cells are eukaryotic cells. Cell structure answer key vocabulary: Plant cell structure multiple choice questions (mcq), plant cell structure quiz answers pdf to practice grade 6 science test for online learn cells and tissues knowledge, substance and properties, plant organs, electron microscope, plant cell structure test prep for online certificate courses. Start studying cell structure answer key. Plants use some of the sugar immediately, to keep their cells functioning.

Animal and Plant Cell Labeling KEY
Animal and Plant Cell Labeling KEY from www.biologycorner.com
Start studying cell structure answer key. The plant cell has a large vacuole, while the animal cell has smaller vacuoles. Thanks for sharing this wealth of information. Plant cell structure multiple choice questions (mcq), plant cell structure quiz answers pdf to practice grade 6 science test for online learn cells and tissues knowledge, substance and properties, plant organs, electron microscope, plant cell structure test prep for online certificate courses. Write the functions of different types of plastids? Smallest living structure and the constituent element of all vegetables; Cell wall, centriole, chloroplast, cytoplasm, endoplasmic reticulum, golgi apparatus, lysosome, mitochondria, nuclear envelope, nucleolus the cell structure gizmo™ allows you to look at typical animal and plant cells under a microscope. Plants are also composed of infinite the primary function of the cell wall is to protect and provide structural support to the cell as well as protecting the cell against mechanical stress and to.

Cell walls add to the cell membrane in animals to provide strength and structure to hold the plant upright.

Light and electron microscopes allow us to see inside cells. Energy from sunlight is used to make sugar. These are key terms and defenition cards for module 10.4 in aqa as biology unit 2. Why does cell 2 have this structure but cell 1 doesn't? An animal cell has the unique structures of lysosomes. Plant cells have all the same structures as animal cells, plus some additional structures. This is because a plant cell contains all the vital components it needs to function and maintain its particular structure and survive. Remove these before distributing to students! Which two plant cell structures are responsible for storing energy from sunlight and later releasing it for cells to use? Learn about the most important organelles and structures of the plant cell along with the function of major organelles. The unique plant cell has similar parts and functions to an animal cell. Plastids with green�coloured photosynthetic pigment (chlorophyll) are called 1. For example, they are enclosed by a figure 2.

Cell wall, centriole, chloroplast, cytoplasm, endoplasmic reticulum, golgi the cell structure gizmo™ allows you to look at typical animal and plant cells under a microscope. Why does cell 2 have this structure but cell 1 doesn't? Cellulose cell wall, chloroplasts, starch grains, large. Light and electron microscopes allow us to see inside cells. This was real cool and interesting to know about plant cells and the structure of it.

Cell Structure and Function Worksheet Answer Key ...
Cell Structure and Function Worksheet Answer Key ... from briefencounters.ca
Cellulose cell wall, chloroplasts, starch grains, large. In this way they cumulatively make up for plants not having. Learn vocabulary, terms and more with flashcards, games and other study tools. How do you think plant cells differ from animal cells? These are key terms and defenition cards for module 10.4 in aqa as biology unit 2. Plant cell parts each have their own function, from the cell wall to the chloroplast. Cell structure answer key vocabulary: Plants use some of the sugar immediately, to keep their cells functioning.

Why does cell 2 have this structure but cell 1 doesn't?

Plant cells resemble other eukaryotic cells in many ways. Animal cells and plant cells are eukaryotic cells. The plant cell is the basic structural and functional unit found in the members of the. Plant cells contain almost all of the organelles found in animal cells but have several new ones to help them survive. Smallest living structure and the constituent element of all vegetables; Light and electron microscopes allow us to see inside cells. The plant cell has a large vacuole, while the animal cell has smaller vacuoles. A cell is the basic unit of life in all organisms. For example, they are enclosed by a figure 2. Remove these before distributing to students! Cell wall, centriole, chloroplast, cytoplasm, endoplasmic reticulum, golgi the cell structure gizmo™ allows you to look at typical animal and plant cells under a microscope. To start, click sample to take a sample of an animal cell. Plant cells have all the same structures as animal cells, plus some additional structures.

Posting Komentar

Lebih baru Lebih lama